365bet线上足球
>
公共服务
>
下载中心
前一篇:
其他类(其他)-102林木种子...
后一篇:
其他类(审核报转)-100野生...
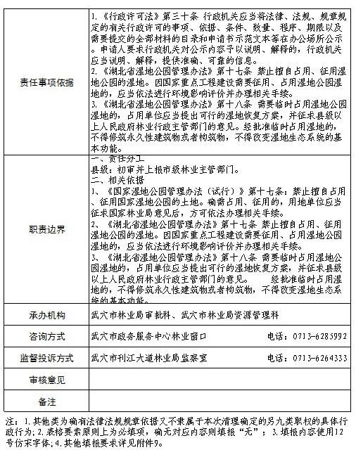
其他类(审核转报)-101湿地征占用审核
设置字体大小:【
大
中
小
】 【
打印
】 【页面调色板
】
发布时间:2016-12-20
信息来源:365bet线上足球管理员 | 责任编辑:365bet线上足球管理员